Telefon
Telegram
WhatsApp
İnstagram

şirketimiz uluslararası tecrübelerine güvenerek karadeniz bölgesinde inşaat ,mimarı , dekorasyon tadilat işlemlerini müşteri memnuniyetine yönelik yapmaktadır. iso 9001-iso 27001

  • Hızırbey, Kahramanmaraş Cd. 168-22 KAT 2, 61000 Ortahisar/Trabzon
  • info@mzinsaattadilat.com
  • +908507629344
  • +908507629344
 Mimari Proje Çizimi

Mimari Proje Çizimi

 şirket ortağımız kendilerinin karadeniz bölgesinden olup  2015 yılında  karadeniz bölgesin'de tecrübeli bir  ekiple ordu ve giresun ilinde mimari ve inşaat sektöründe  faaliyetlere  başlamıştır.kendi tecrübesi ve kariyerini  geliştirerek farklı kollarda inşaat,makına,zemin,çevre şehir ,elekterik mühendislerle ve  perfosyonel mimarlarla  ikilli ve uluslararası işbirliği yaparak geniş yelpazede karadeniz bölgesinde  ordu ve giresun ilinde Görev aldığımız tüm mimari proje çizim projelerinde özelikle mehran gruba bağlı  uluslararası tecrübelerini birleştirerek  şirketimize büyük başarılar kazandırmıştır.

 Proje çizimleri, uygulama esnasında hatayı en aza indirgeyen bir etkendir. Bu çizimler kabataslak çizimlerden oluşmamaktadır. Bir yapının iç ve dış tüm aşamaları ile proje bitimine kadar olan tüm sürecin yönetilmesi proje çizimlerinde karşımıza çıkar.Mimari teknik çizim, tasarım aşaması tamamlanan mimari ürünün, üretimine dair gerekli bütün teknik detaylarını içeren iki boyutlu çizimlerin yer aldığı bir çizimdir. Kat planları, kesitler, görünüşler ve teknik detay çizimler (kapı, pencere nokta detayları vb.) mimari teknik çizimin bütününü oluşturur.

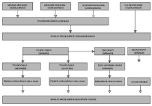
Mimari proje çizim aşamaları ?
 
 
 
5 ADIMDA MİMARİ PROJE SÜRECİ
  1. MÜLAKAT VE İLK GÖRÜŞMELER. Çoğu zaman birkaç mimarla görüşülür, müşteri ve mimar birbirleriyle uyum içinde olup olmadığını anlamaya çalışırlar. ...
  2. BİLGİ TOPLAMA + DÖKÜMANTASYON. ...
  3. ŞEMATİK TASARIM VE FİZİBİLİTE. ...
  4. TASARIM GELİŞTİRME. ...
  5. UYGULAMA ÇİZİMLERİ + RESMİ İZİNLER.
Mimari proje çizmek için gerekli evraklar nelerdir?
 
Bir mimari projenin çizilebilmesi için gereken temel evraklar ;
  • İmar Durum Belgesi-(İmar Çapı),
  • Ölçü Krokisi,
  • Arsa Aplikasyonu,
  • Tapu Kaydı
Mimari projeden sonra ne yapılır?
 
Mimari projenizle birlikte, mekanik, statik, elektrik ve diğer istenen projeleriniz onaylandıktan sonra, tüm bu projeler ruhsat yazısı olarak adlandırdığımız yazılı evraklara dönüşüyor ve resmileştirilmiş olunuyor. mehran gruba bağlı ortak ekibimiz tüm mimari proje çizimlerinizi kaliteli ve tecrübeli mimarlar ve teknikerler işbirliğinde çözümlenmektedir  ve müşteri memnuniyet standartlarına uygun iso 9001-iso 2700 tüm işlemlerinde sunmaktadır.
TRABZON  İLİNDE HİZMET VERMEKTEYİZ
3 Boyutlu Tasarım Mimari Çizimleri
2024 Kasım 14, 17:14